XACML

XACML (Extensible Access Control Markup Language) is an open standard XML-based language designed to configure security policies and access rights to information for web services. XACML supports fine-grained and attributes based access control definitions. It also supports composing of policies by re-using the low-level definitions.

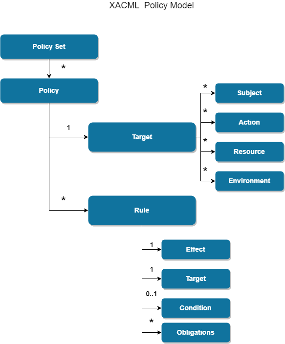
The following image depicts a simplified XACML policy model.

Attribute Description
Resource Data, service, or system component
Subject

Predicate: A statement about attributes whose truth can be evaluated.

An actor whose attributes may be referenced by a predicate.

Action An operation on a resource.
Environment The set of attributes that are relevant to an authorization decision and are independent of a particular subject, resource or action.

Target: Set of simplified conditions for the subject, resource, and action that must be met for a policy set, policy, or rule to apply to a given request.

Obligation: An obligation is a directive from the policy decision point (PDP) to the policy enforcement point (PEP) on what must be carried out before or after access is approved

XACML Editors

  • Temenos XACML Policy Editor
    • PAP-UI
  • Third-Party Editors
    • The good and easy to use open-source editors for XACML policy files are,
      • Eclipse ALFA Plugin
      • UMU-XACML-Editor
      • WSO2 Identity Server

Copyright © 2020- Temenos Headquarters SA

Published on :
Monday, May 2, 2022 5:51:56 PM IST

Feedback
x