Overview
Service Request Microservice is a request management system that can capture different service requests raised by the user in the Digital Banking channels. These service requests includes New Cheque Book, Stop Payment Request, Dispute transactions, and Block Debit Card.
The Service Request Microservice is a configuration-driven system that supports Temenos Infinity OOTB (Out of the box), where the banks have the freedom to create and configure service requests as per their requirement. The Service Requests created for these configurations are uniquely identified as type and subType.
For example; To create a cheque book request, the user should select the type as Cheque, and the subType as OrderChequeBook.
Type & Subtype are considered as reference data and are stored/validated against the reference data entity.
The Service Request microservice configuration facilitates the banks to process different types of service requests (that integrates with multiple systems) which inturn allows the user to create/update/retrieve the Service Requests and to maintain its lifecycle.
The key features of Service Request microservice are as follows:
- It captures the service request raised by the customer.
- It integrates with multiple systems for processing.
- It tracks the service request status.
- Service Request is a configuration-driven system, where the API's are provided in a fast and seamless manner.
- Service Request can be updated either through API or stream processing such as Kafka, Kinesis, and EventHubs.
Banks may request different styles of order processing for different types of service requests. The Service Request microservice supports the following types of Order Styles:
- Real-Time: This is the synchronous way (waits for the response) of processing a request, where the user submits a service request from Online Banking, the order is captured in Service Request microservice and is instantly processed by the core system. The acknowledgment that is shown to the user is based on the response from the core system and the Service Request microservice.
- Near-Time: This is the asynchronous way of processing a request, where the user submits a service request from Online Banking, the order is captured in the Service Request microservice. The acknowledgment that is shown to the user is based on the response from the Service Request microservice. Subsequently, the request is passed to the core system for processing. The upcoming request status is updated to the user based on the response from the core system. It is a standard success/error response that provides confirmation about the request , which is a backend process.
This process use streams/messaging queues namely Kafka, Kinesis, and EventHubs.When a request is created the microservice produces a message into a particular configured topic (OOTB, its order-event) which is used for processing. The microservice can also receive messages in a standard expected format to update a service request post-processing by the backend system in a particular configured topic (OOTB, its acknowledgment-event) which is validated and is used to update the record in DB.
- At present, the Service Request Microservice cannot process the requests or communicate with the backend systems on its own. The Service Request Microservice - a configuration-driven system and is built to create/update/retrieve the Service Request and to maintain its lifecycle.
- The terms "order" and "Service Request" can be used interchangeably. The term Order is used at the early stages of development.
- The terms "template" and "Service Request Configuration" can be used interchangeably. The term template is used at the early stages of development whereas the term "Catalog" can signify the collection of Service Request Configurations or the templates.
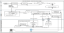
Based on the planned interfaces for the data access, the NoSQL database model is considered for managing the Service Request information. The NoSQL is the standard language, which is more scalable with superior performance and deals with the unstructured text. It can be used to insert, update, or retrieve the database records.
The Service Request Microservice is a distribution service, which is fully containerized and are deployed independently irrespective of any back-office system.
- Service Request Engine:
- It is a Fabric application.
- Act as a proxy to route request to correct endpoint.
- Provides integration APIs to connect with MS for other application.
- Exposes call backs for core to get real-time updates.
- Schedule various job to get the periodic update on requests.
In this topic