Configuring Message Framework

This topic describes the configuration of Messaging Framework.

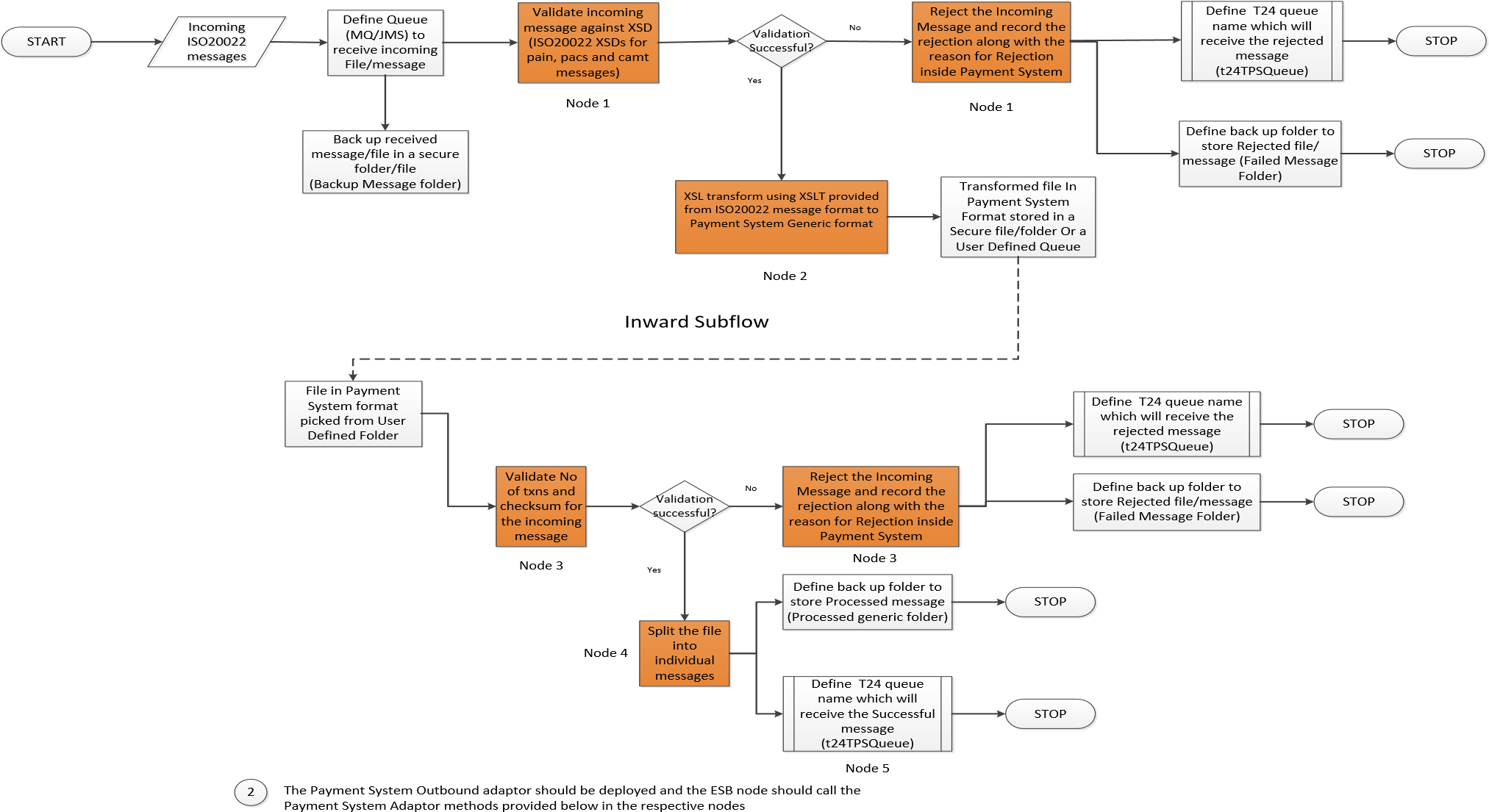
Incoming Message framework

All message flows have a configurable properties text file which can be used to configure different properties of the framework in the middleware. It is available in ESBProjects > PP > ESB_SOURCE > PP_ESBInward > <Flow name> > ESBUtility > Schema path .The table given below lists the configurable properties in the middleware:

Incoming message Flows

Queue Configuration File name(.properties)

Payment Order Inward flow

QueueConfigPO.properties

Instant Inward flow

QueueConfigINST.properties

Non-Instant Inward flow

QueueConfig.properties

Agent Banking Inward flow

QueueConfigIP.properties

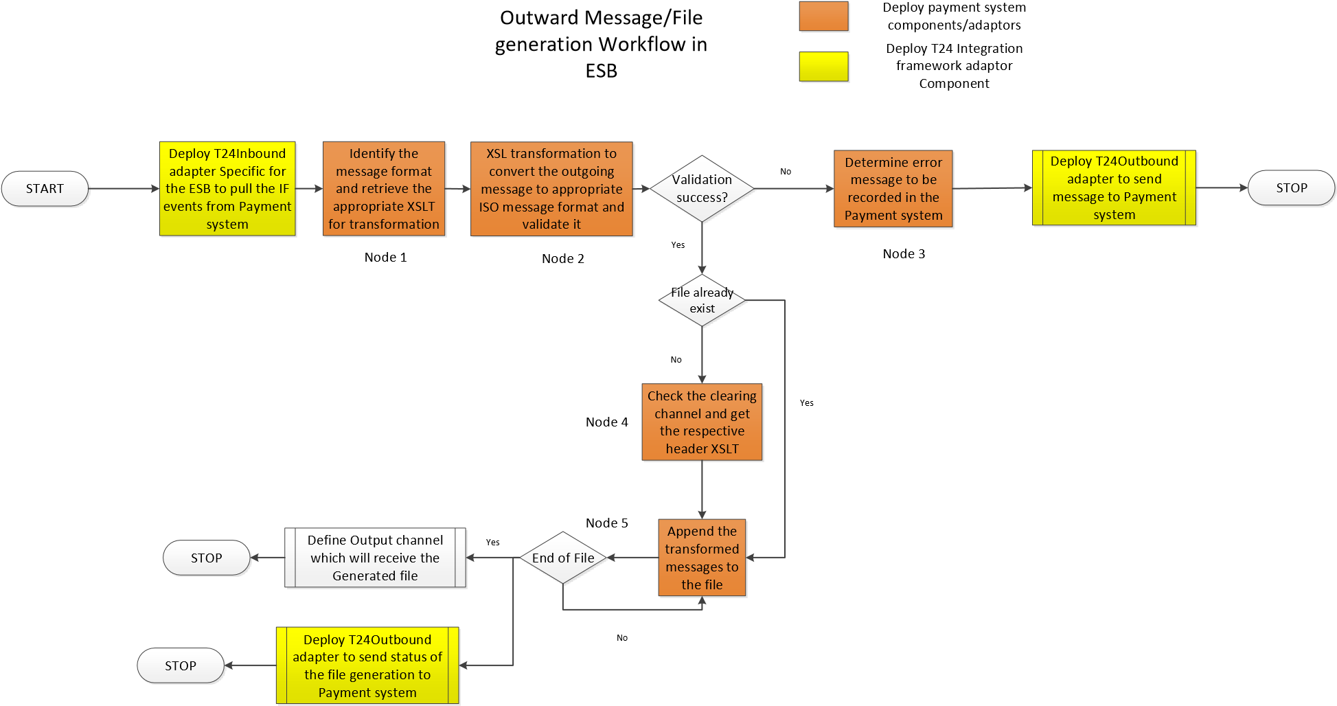
Outgoing Message framework

This topic describes the configuration of Outward Message Flow.

Mapping Sheets for Neutral Format

Refer Sample Inward Mapping Sheet and Sample Outward Mapping for more information.

Copyright © 2020- Temenos Headquarters SA

Published on :
Monday, August 22, 2022 10:38:31 AM IST

Feedback
x