Introduction to Qualified Intermediary

Identifying a customer’s or portfolio’s status, from a Qualified Intermediary (QI) perspective, is important in applying withholding tax on income received from US Securities by QI's Customers'. The QI module in Temenos Transact enables banks that act as a QI to comply with the regulation as per Chapter III of Internal Revenue Code (IRC) of USA.

Chapter III of the IRC (Sections 1441 - 1446) requires withholding at a rate of 30% on US-source Fixed or Determinable, Annual or Periodic income (FDAP) paid to non-resident aliens. However, a reduced rate of Withholding is applicable based on the payee’s tax residence country, which may enter into a Double Taxation Avoidance Agreement (DTAA) or simply ‘Treaty Agreement’ with the United States.

A Qualified Intermediary (QI) is a non-US financial institution that has entered into a QI agreement with the IRS. The QI agreement requires that the QI must implement certain documentary procedures to identify its bank’s customers that invest in US securities and apply withholding tax on withholdable payments considering the tax treaty agreements between the customer’s tax residence and the United States, besides several reporting requirements.

A US person (either individual or entity), who is the beneficiary of income on US securities and exempted from withholding under Chapter III, is, however, subject to Withholding under Chapter IV of the FATCA regulation. Withholding under chapter IV is based on the FATCA status of a customer and the Inter-Governmental Agreement (IGA) between the United States and tax residence country of a QI customer.

A Non-US person (either individual or entity), who is the beneficiary of income on US securities and subjected to withholding under chapter III, is also subject to FATCA withholding under Chapter IV, if the FATCA status of the person is Non-Participating FFI, undocumented FFI or a Recalcitrant/Renitent.

Therefore, a transaction involving income from US securities is subject to withholding as per Chapter III (QI) or Chapter IV (FATCA), and not both, the priority being Chapter IV.

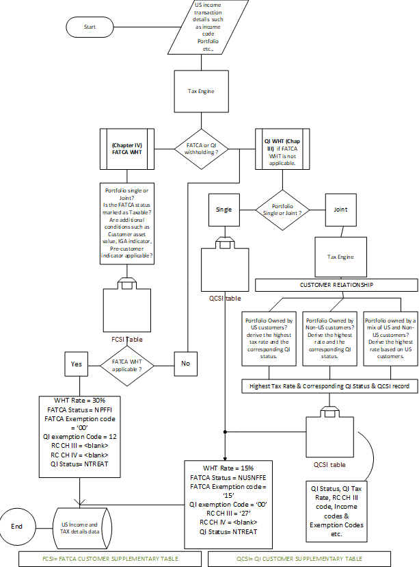
The QI functionality has three key features that enable QI banks to comply with the IRS regulations as mentioned above.

The following screenshot shows the three features integrated to provide the functionality.

NOTE: Reporting data values shown in the above diagram are for sample purpose and vary based on the transaction.

Configuring QI Parameter

The module level parameter, that is, QI.PARAMETER, holds the bank’s user-defined parametric values and are referred to by the three key features of the QI module in delivering the QI functionality.

Illustrating Model Parameters

Covers the model parameters required for the QI module.

Parameter Description
QI.PARAMETER

QI (Qualified Intermediary) is to apply Withholding Tax on Income from US securities owned by the customers of a Qualified Intermediary, who is a Bank or a Financial Institution. This parameter has the following fields:

  • Auto Calc QI Status – It denotes whether the customer QI status calculation by system is required or to feed manually into customer supplementary info table.
  • Rule Type and Name – It holds the record ID for US Address conflict indicator or Customer US identification, wherein the rules or data elements are held for the system to evaluate the result and values respectively.
  • Chapter Exempt Codes API – It holds the API to return the Exemption codes based on type of tax applied.
  • QI Exempt Code – It holds the value that are considered for reporting purpose when the withholding tax is applied per FATCA and the corresponding exemption code as per Chapter III.
  • QI Tax Type and FATCA Tax Type – These fields specifies the TAX.TYPE record that is used in applying Withholding TAX on US income from QI or FATCA perspective respectively. These fields are referred by SC transaction processing logic and also while extracting the transaction data to US Tax Data Base.
  • USDB Hist Movement – It holds the month and year or a local API for the cut-off date for movement to history.
  • Reqd.Doc.Type – Enables the user to fill the defined document, which gets updated in CUST.DOCUMENT table for CRS and FATCA. It also states the expiry of the document.
  • Recalc Tax Type – Holds the backup withholding sale proceeds for security trades.
  • Mrgr Def Tax Ic – Holds the default taxable income codes for adjustment merger events.
  • Mrgr Def Non Tax Ic – Holds the default non-taxable income codes for adjustment merger events.

QI.STATUS.TYPE This application stores certain values that are either defaulted in QI Customer Supplementary Info (QCSI) or help perform validations during manual linking of documents or statuses.

Illustrating Model Products

Model Products are not applicable for this module.

Copyright © 2020- Temenos Headquarters SA

Published on :
Wednesday, August 17, 2022 8:04:34 PM IST

Feedback
x