Overview of AA Accounting Processing

The Arrangements module extensively uses the rules based accounting. Arrangements are comprised of a series of balances that can be defined by product type. As a result, the accounting process is flexible to reflect the rules of the underlying products.

The AA modules provide a series of allowed activities that can be performed on a contract. Each activity corresponds to a business action that can take place during the life of the contract.

The methods invoked when an activity is performed on an arrangement don’t generate hard coded accounting movements. Instead, an activity can result in different accounting events being generated. The accounting event reflect the need for an accounting action at that stage of the life of the arrangement and has a context linking it to the business activity such as event amount, currency and so on.

Core accounting system processes the accounting events. A series of accounting rules allow the event processing to be controlled to determine the following:

  • Amount to be posted and destination of posting (that is, balance type, P&L, internal account, transaction account)
  • Dates to be applied to the movements both value date (used for interest calculation purposes) and exposure date
  • Other details of the movements such as transaction codes, system IDs

The accounting rules determine the way a repayment amount for example is allocated against the outstanding balances.

All the AA modules use Soft Accounting for accounting purpose.

Soft Accounting

The main components of Soft Accounting comprise of the following:

  • AC.BALANCE.TYPE
  • AC.EVENT
  • AC.ALLOCATION.RULE
  • AC.POSTING.DETAILS

On occurrence of an Activity, system triggers soft accounting, only when accounting is required. The corresponding event for this action is defined in Temenos Transact under AC.EVENT. For each Action, the corresponding Allocation Rule can be defined by the user in Accounting Product Condition.

Based on these two inputs, the system generates the accounting entry. The transaction code for the different legs of the accounting entry is available in Allocation Rules, and the Posting Details gives the information that has to be populated in the accounting entry.

Key Applications and Tables

Structure Overview

The underlying core applications generate AC.EVENT and AC.BALANCE.TYPE. These are then passed to Soft Accounting. The relevant AC.ALLOCATION.RULE is determined by the system from the Product configuration (accounting condition). Once detected the Allocation Rule to be used, the system uses the setup defined for the specific AC.EVENT and raises accounting.

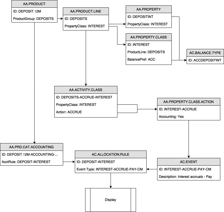
The detailed flow is also shown below.

Accounting Schema Flow

In Temenos Transact, accounting entries are automatically generated for authorised transactions. AA provides a certain amount of flexibility in defining broad rules for a desired accounting set-up. When an Activity involving accounting is processed, that raises an accounting event. Accounting Property Class is used to define Property-wise and Action-wise allocation rules. Further, Properties having a financial implication like Interest, Charge, etc. can have multiple balances which can be defined by users. Allocation Rules define the rules for debit and credit transactions of every accounting event type like which type of entries need to be generated, the balances to be updated, etc. Temenos Transact core accounting raises the necessary accounting entries (Spec Entry, Stmt Entry and Categ Entry) and update the required balances as set in the Allocation Rules. These balances are consolidated and reported in financial reports.

Illustration

The soft accounting entries that gets generated for an arrangement is illustrated with the help of an example – funding of a deposit contract. The screen shots provided below reflect the set up details as explained in the above sections.

Copyright © 2020- Temenos Headquarters SA

Published on :
Monday, October 17, 2022 4:46:37 PM IST

Feedback
x